You’re busy running your small business, wearing multiple hats, and juggling a million things.
In the whirlwind of daily tasks, it can be easy to overlook something as seemingly simple as email marketing. You might think it’s just for sending out the occasional newsletter, right? Wrong.
In reality, email marketing is one of the most powerful and cost-effective tools in your arsenal for connecting with customers, building relationships, and driving sales. It’s a direct line to your audience, allowing you to communicate on their terms, in their inbox. Let’s delve into why email marketing is so crucial for small businesses, explore the different types of email platforms available, and, most importantly, show you how to harness its true potential to grow your business, far beyond just sending out the occasional update.
Why email still reigns supreme in the digital age
In a world saturated with social media and fleeting trends, email has stood the test of time as a reliable and personal communication channel. Here’s why it’s still a powerhouse for small businesses:
- Direct connection to your audience: Unlike social media algorithms that control who sees your content, email lands directly in your subscribers’ inboxes. For a small business, this means your message about a new product, a special offer, or an upcoming event has a much higher chance of being seen by the people who have specifically asked to hear from you. Think of it as having your own direct line to your customers, without having to compete with countless other posts and updates.
- Cost-effective: Compared to many other marketing channels, like paid advertising or print media, email marketing offers a fantastic return on investment, especially for small businesses with limited budgets. Many platforms offer affordable starting plans, and even free options for those just beginning, making it an accessible tool for businesses of all sizes to reach their customers without breaking the bank.
- Highly targeted communication: Email allows for incredibly granular segmentation. You can group your subscribers based on their interests (e.g., customers who have previously purchased a specific type of coffee or attended events hosted at the shop), their demographics (e.g., location), their purchase history, their website activity, and more, enabling you to send highly relevant and personalised messages. For a café, this could mean sending an email about a new single-origin bean to customers who have previously purchased similar coffees, making the marketing feel much more personal and effective.
- Builds relationships and loyalty: Consistent, valuable email communication helps you nurture relationships with your customers. By providing helpful content (like tips on how to use your products), exclusive offers just for subscribers, and personalised updates (like birthday discounts), you can foster loyalty and turn one-time buyers into repeat customers who feel valued and appreciated by your small business.
- Measurable results: Email marketing platforms provide detailed analytics, allowing you to track crucial metrics like click-through rates (how many people clicked on a link in your email), and conversions (how many people completed a desired action, like making a purchase, after clicking a link). This data helps you understand what’s working in your email campaigns and refine your strategy for better results over time. You can see which types of emails your audience engages with the most and adjust your future content accordingly.
Choosing your email marketing platform: finding the right fit
Just like with CDPs which we covered in the Autumn 2025 edition, there are various types of email marketing platforms available, each with its own strengths and features. For small businesses, understanding the landscape is key to choosing a platform that meets your needs and budget.
Pure-play email marketing platforms: focused on core functionality
These platforms are primarily designed for sending and managing email campaigns. They often offer robust features for list management, segmentation, automation, and analytics. Beyond Mailchimp and Brevo, other excellent pure-play email marketing platforms popular with small businesses in Australia include:
- Campaign Monitor: Founded right here in Australia, Campaign Monitor is known for its focus on design and ease of use, with powerful features for segmentation and automation. It’s a popular choice for businesses that want to create visually appealing emails and access robust analytics to track their performance. Their pricing often depends on the number of subscribers and the features you need.
- GetResponse: A comprehensive platform offering not just email marketing but also landing pages, webinars, and automation tools. This can be a great option for small businesses looking for an all-in-one marketing solution. They offer various plans with different features and subscriber limits.
- MailerLite: Praised for its simplicity, affordability, and surprisingly rich feature set, even on its free plan. It’s a user-friendly platform that’s often recommended for small businesses just starting out with email marketing due to its intuitive interface and straightforward pricing structure.
- Moosend: Known for its powerful automation capabilities and competitive pricing. If you’re looking to set up more complex automated email sequences to nurture leads or re-engage customers, Moosend can be a strong contender, offering a good balance of features and cost-effectiveness.
For the more technically inclined, Sendy is a self-hosted option that can be very cost-effective for larger email volumes. This requires you to have your own server setup and technical knowledge to manage, but the cost per email sent can be significantly lower in the long run.
For e-commerce focused businesses, Omnisend offers strong integrations and features tailored for online stores, including SMS marketing capabilities which can be very effective for reaching customers on the go.
Integrated email marketing features
Many other platforms you might already be using for other business functions also include email marketing capabilities. These “integrated” options can be convenient for streamlining your workflow:
- CRM platforms (HubSpot CRM, Zoho CRM): Often include basic email marketing features that can be sufficient for sending newsletters and simple automated emails to your existing customer database. This can be a good starting point if you primarily need to communicate with your current customers.
- E-commerce platforms (Shopify, WooCommerce): Typically have built-in email marketing tools or integrations with dedicated email platforms, allowing you to send order confirmations, shipping updates, and even basic promotional emails directly from your online store platform.
Don’t forget the platforms with integrated CDP-like qualities as they also send email. These include Mailchimp, Brevo, Klaviyo, ActiveCampaign, Insider, OneSignal, and Segment.
Which type is right for your small business?
For many small businesses, especially those just starting with email marketing, a pure-play email platform is often the best starting point. Their user-friendly interfaces, comprehensive features, and affordable (or even free) entry-level plans make them accessible and effective. Consider your budget, the size of your email list, and the level of features you need when making your decision. Don’t be afraid to start with a simpler plan and upgrade as your business grows and your email marketing needs become more sophisticated (e.g., advanced automation, complex segmentation). Many platforms offer scalable plans to accommodate your growth.
Case study: “The Little Coffee Shop” brews up success with email
Meet “The Little Coffee Shop,” a local cafe with a loyal customer base. Owner Mark knew he wanted to reach more people and encourage repeat visits. He started using Mailchimp’s free plan. Initially, he just sent out a weekly newsletter announcing new coffee blends. But then, he decided to get smarter. He added a signup form to his website offering a free pastry with their first coffee for new subscribers.
Mark segmented his list based on customer preferences (e.g., those who had purchased specific types of coffee or attended events he hosted at the shop). This allowed him to tailor his messages more effectively. He then started sending targeted emails:
- Welcome journey: New subscribers received a series of emails introducing the cafe, highlighting their unique offerings (like their ethically sourced beans and locally baked goods), and clearly reminding them of their free pastry offer with instructions on how to redeem it. This automated sequence helped turn curious website visitors into first-time customers.
- Loyalty rewards: Regular customers who had opted in received exclusive discounts on their favourite drinks or a special offer on a new menu item, making them feel valued and encouraging repeat visits.
- Event promotion: Subscribers who had previously shown interest in live music nights received reminders about upcoming performances at the cafe, including details about the bands and any ticket information. This helped boost attendance at these events and created a more vibrant atmosphere in the cafe.
The results were significant. Mark saw a noticeable increase in new customers redeeming their welcome offer, higher attendance at events, and a boost in overall sales from repeat customers who felt more connected to the cafe through personalised email communication. He was able to achieve this without a huge marketing budget, simply by leveraging the power of targeted and automated email marketing.
Getting the most out of your email marketing: beyond the broadcast
Simply sending out a regular newsletter isn’t enough to truly harness the power of email marketing. Here are some key strategies to elevate your email game and build stronger relationships with your customers:
- Building a quality email list: Your email list is your most valuable asset. Focus on attracting engaged subscribers who are genuinely interested in your business. Offer a compelling reason for them to sign up, such as a discount code, a free e-book, a valuable checklist, or exclusive content. Make it easy for them to subscribe on your website, social media profiles, and even at your physical location if you have one. Always ensure you have explicit consent to send emails to your subscribers to comply with privacy regulations and build trust.
- Segment your audience: Don’t treat all your subscribers the same. Think about different groups within your customer base and tailor your messaging to their specific needs and interests. Segment your list based on factors like their purchase history (e.g., past buyers vs. those who haven’t purchased yet), their interests (allow subscribers to indicate their preferences during signup), their demographics (if relevant to your business), or their level of engagement with your previous emails. This allows you to send more targeted and relevant content, leading to higher open rates, click-through rates, and ultimately, more conversions.
- Craft compelling content: Your emails should provide genuine value to your subscribers. Think beyond just selling your products or services. Share helpful tips, offer exclusive content, provide industry insights, tell engaging stories about your business or your customers, or simply entertain them. Make sure your emails are well-written, visually appealing (use your brand colours and logo), and easy to read on all devices, especially mobile phones. Use clear headings, short paragraphs, and bullet points to break up the text and make it scannable. Include a clear call to action (what do you want them to do after reading the email? Visit your website? Make a purchase? Come into your store?).
- Automate your communication – the power of welcome journeys: A welcome journey is a series of automated emails sent to new subscribers. This is your first impression, so make it count! Use this sequence to introduce your brand, explain your unique value proposition, showcase your best products or services, and encourage their first purchase or engagement. As we saw with “The Little Coffee Shop,” a welcome series can significantly improve customer acquisition and build a strong foundation for future communication.
- Nurture leads and build relationships: Email is fantastic for nurturing leads – potential customers who have shown interest in your business but haven’t yet made a purchase. Through targeted email sequences, you can provide valuable information that addresses their pain points, answer their questions, and gradually guide them towards becoming paying customers. For example, if someone downloads a free guide from your website, you can follow up with a series of emails offering more in-depth information and eventually presenting a relevant product or service.
- Personalisation is key: Use the data you have about your subscribers to personalise your emails. This goes beyond just using their first name in the greeting. Recommend products based on their past purchases, tailor content to their stated interests, or even send emails based on their location or time zone. Personalised emails feel more relevant and engaging, leading to higher open rates and click-through rates.
- Track your results and iterate: Regularly monitor your email marketing metrics. Pay attention to your open rates, click-through rates, conversion rates, and unsubscribe rates. Use this data to understand what types of content and messaging resonate best with your audience. Don’t be afraid to experiment with different subject lines, email designs, and calls to action to see what performs best. Continuously analyse your results and make adjustments to your strategy to improve your email marketing effectiveness over time.
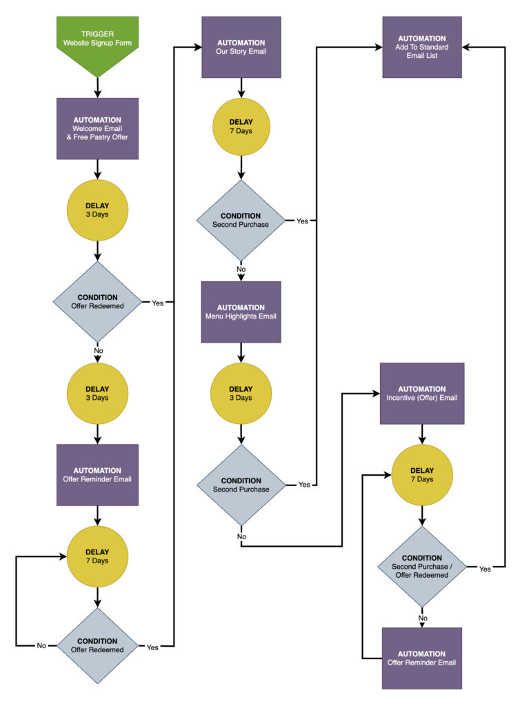
Visualising your welcome journey: turning new subscribers into loyal customers
Remember Mark from “The Little Coffee Shop”? He didn’t just send a single email to new subscribers. He created a welcome journey, a series of automated emails designed to introduce his café, build a relationship, and encourage those first few visits. Visualising this journey can help you understand how to set up your own effective welcome series. Imagine this flow chart illustrating “The Little Coffee Shop’s” welcome journey:

While it may look like there are a lot of steps, when you break it down this is a relatively simple example, sending four main email messages and some reminders if needed, before adding the customer to your regular email list. The specific timings and content of each email can be adjusted based on your business goals and your understanding of your customer behaviour.
The key principles to remember are providing immediate value (like the free pastry), introducing your brand story and what makes you unique, encouraging an initial action (like a first visit), and offering a little extra incentive to solidify their engagement.
This entire sequence, once set up within your chosen email marketing platform, can run automatically for every new subscriber, saving you valuable time while ensuring consistent and engaging communication. More advanced platforms even allow for branching logic based on user actions. For instance, if a subscriber redeems the free pastry after the first email, you might adjust the subsequent emails to focus on other aspects of your business or skip the reminder email altogether, creating an even more personalised experience.
Common email marketing mistakes to avoid
To ensure your email marketing efforts are successful, it’s also important to be aware of common pitfalls:
- Not getting explicit consent: Sending emails to people who haven’t specifically signed up is not only bad practice but can also violate privacy regulations and damage your sender reputation. Always use opt-in methods to build your list.
- Sending too many emails: Bombarding your subscribers with too many emails can lead to fatigue and increased unsubscribe rates. Find a balance and respect your audience’s inbox.
- Poor subject lines: Your subject line is the first thing people see. Make it clear, concise, and compelling to encourage them to open your email. Avoid misleading or clickbait subject lines.
- Lack of mobile pptimisation: A significant portion of your audience will likely be reading your emails on their smartphones. Ensure your emails are mobile-friendly in terms of design and readability.
- Not providing value: If your emails are purely promotional and don’t offer any real value to your subscribers, they are less likely to engage and more likely to unsubscribe. Focus on providing helpful and interesting content.
- Ignoring your analytics: Not tracking and analysing your email marketing metrics means you’re missing out on valuable insights that can help you improve your strategy. Pay attention to your click-through rates, and conversions.
- Making it hard to ensubscribe: While you want to retain subscribers, make it easy for them to unsubscribe if they choose to. Hiding the unsubscribe link or making the process difficult can lead to frustration and even spam complaints.
Stop leaving money on the table
Email marketing is far more than just sending out newsletters. It’s a powerful tool for small businesses to build relationships, nurture leads, drive sales, and foster customer loyalty – all in a cost-effective and measurable way. By choosing the right platform and implementing smart strategies like segmentation, automation, and personalisation, you can unlock the true potential of email marketing and take your small business to the next level. So, are you ready to stop leaving money on the table and start connecting with your customers in a meaningful and impactful way?